Instance Verification Kit (IVK)
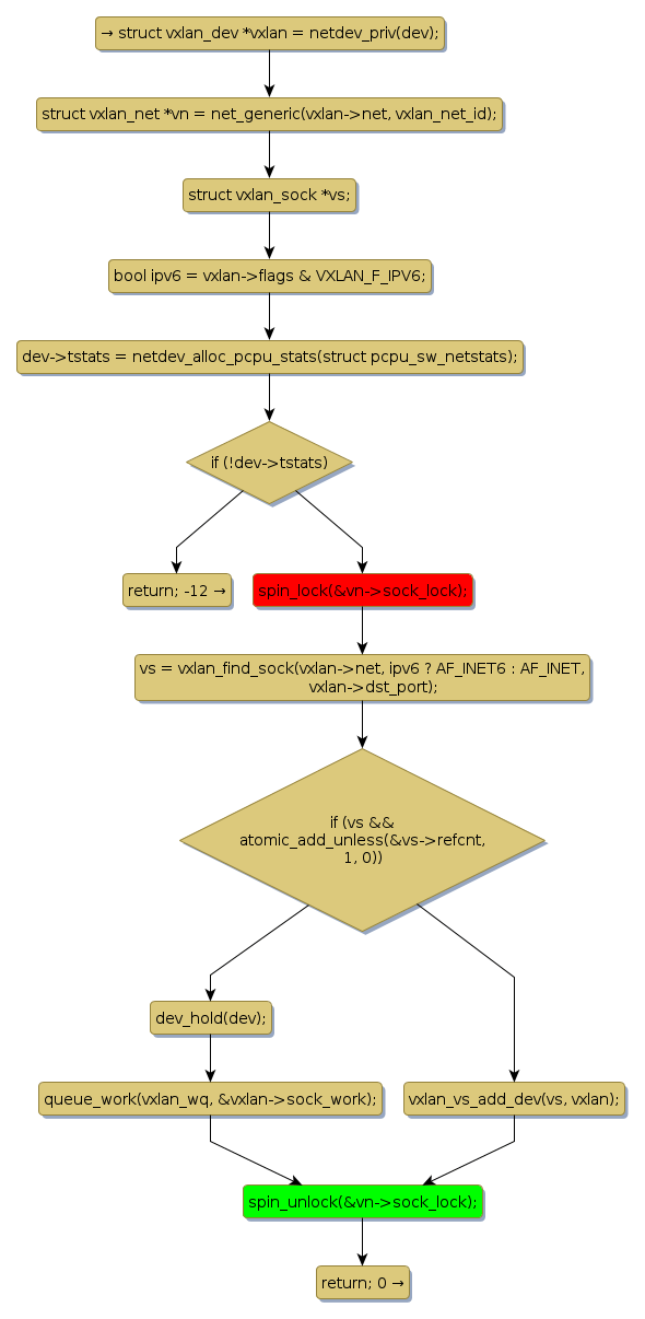
spin lock @ [49393+26+/linux-3.19-rc1/drivers/net/vxlan.c]
Instance Signature: sock_lock
|
The Matching Pair Graph:
|
|
Function Name
|
Control Flow Graph (CFG)
|
Events Flow Graph (EFG)
|
Source Correspondence
|
|
vxlan_init
|
|
|
[49077+10+/linux-3.19-rc1/drivers/net/vxlan.c]
|